子弹财经

出品 | 子弹财经
作者 | 孟祥娜
编辑 | 胡芳洁
美编 | 倩倩
审核 | 颂文
2026年4月10日,四川好医生云医疗科技集团股份有限公司(以下简称“好医生云医疗”)再次向港交所递交招股书,冲刺主板上市。
这家扎根于中国基层医疗市场的公司,以药品供应链为核心,叠加诊疗与检验服务,业务版图已覆盖全国超99%的县城,直接服务超过67万家基层医疗终端客户,2025年营收达38.23亿元。
然而,在38亿营收的光环之下,好医生云医疗却面临多重隐忧:盈利能力持续下滑,研发投入过低、与AI医疗定位严重错配,还有耿氏家族绝对控股与关联交易过多的治理隐忧。
带着这些问题冲刺港交所主板,好医生云医疗的IPO之路能否走得通?
1、盈利能力下滑,研发投入低:AI医疗光环下的反差
作为一个服务于基层诊所、村卫生室和基层药店的赋能平台,简单来说,好医生云医疗的赚钱逻辑主要是“卖药”。
其通过相关APP(主要是药约约)提供药品直供及分销服务,通过向基层医疗终端客户直销产品获取收入;其次,公司还通过好药优选APP向直接批发客户和分销商销售第三方品牌的常用药品。
销售药品贡献了公司近八成收入。以2025年为例,公司实现营收38.23亿元,其中药品直供及分销业务收入30.28亿元,占总收入的79.2%。
除了药品销售外,好医生云医疗还依托「诊教授」和互联网医院,为基层医生提供诊疗培训服务,并针对常见病、慢性病推出标准化诊疗方案,助力基层诊所开展规范诊疗及慢病管理,解决基层诊疗能力不足的问题。
此外,「好医生云检验」还通过自建第三方实验室和POCT设备,为基层提供检验、影像和病理检查服务。基层医生可就报告解读向专家寻求指导,弥补基层诊疗环节中的检验短板。
整体来看,好医生云医疗以“低价供药+培训诊疗+检验赋能”的综合服务,助力基层诊所突破单纯的药品销售模式,向具备完整诊疗服务的医疗服务机构提升。依托这一业务模式,好医生云医疗盈利来源包括药品差价、检验服务费和诊疗分成等。
公司自有销售人员476名,CSO外派弹性销售人员8881名,销售及客服团队已覆盖全国31个省份。依靠强大的销售团队,截至2025年12月31日,公司直接服务基层医疗终端超67.05万家,覆盖全国99%以上县级行政区。
灼识咨询报告显示,按2024年收入计,公司以11.3%的市场份额在中国基层医疗药品直供市场排名第二。

(图 / 公司招股书)
2023年至2025年,公司营收从30.65亿元稳步增长至38.23亿元,复合年增长率达11.7%。
然而,尽管收入增速可观,公司却呈现“增收不增利”的问题。2023年净利润为6247.9万元,2024年骤降至3780.6万元,同比下滑约39.5%,2025年虽反弹至5405.2万元,但仍未回到2023年高点。

(图 / Wind)
更令市场担忧的是毛利率的持续下滑。2023年至2025年,公司整体毛利率从29.9%一路降至22.9%,两年间下滑7个百分点,三大业务板块毛利率均出现不同程度下滑。

(图 / 公司招股书)
分业务板块来看,药品直供及分销业务作为公司第一大收入来源,2025年贡献了30.28亿元营收,占总收入79.2%,但该业务中的普药业务毛利率极低,仅为1%-4%,几乎处于无利可图的状态。自有品牌药品虽毛利率较高,但其53%的贡献占比仍不足以扭转整体盈利颓势。

(图 / 公司招股书)
好医生云医疗在招股书中将自己定位为“中国基层医疗行业唯一一家以数智化与AI辅助赋能的综合赋能平台”。然而,2023年至2025年,公司研发开支分别仅为0.085亿元、0.075亿元及0.13亿元,研发费用率分别仅为0.3%、0.2%、0.3%。

(图 / 公司招股书)
与此同时,公司在销售费用上却毫不吝啬。2023年至2025年,销售及市场费用分别高达7.47亿元、6.98亿元和6.75亿元。尽管2025年有所收缩,但其占营收比重仍达17.6%。

(图 / 公司招股书)
从更深层次来看,这种“轻研发、重营销”的经营模式折公司的核心竞争力并非技术壁垒,而是渠道渗透能力和销售网络覆盖。
公司宣称其AI好医生诊疗支持系统已覆盖29个省、235个城市及520多个县区的8500多家基层医疗机构,服务基层医生超过24000名,合约金额超过910万元。但其研发投入之低,不禁令人质疑,这套系统更多是商业模式的配套工具,而非真正的技术护城河。
2、家族绝对控股,关联交易突出
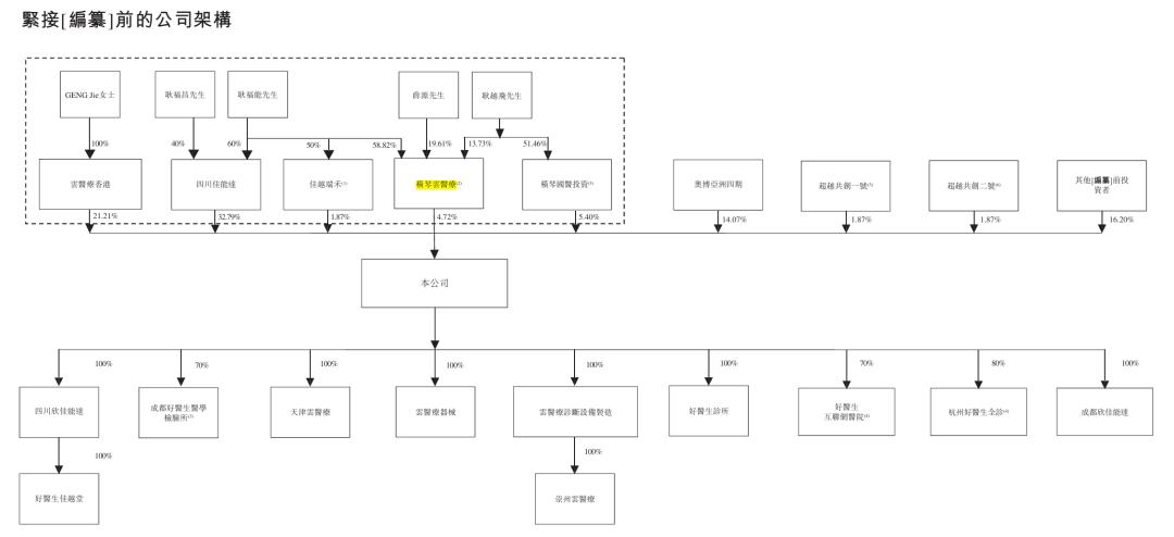
除盈利能力下滑外,好医生云医疗的股权结构呈现出高度集中的家族控股特征。
招股书显示,创始人耿福能与其胞弟耿福昌通过四川佳能达投资有限公司(以下简称“四川佳能达”)持股32.79%;耿福能之女耿介通过云医疗香港持股21.21%;耿福能之子耿越飞控制的横琴国医投资持股5.40%;此外还有由家族控制的横琴云医疗、佳越瑞禾等持股平台。
通过一致行动协议,耿福能、耿介、耿越飞等家族成员共同控制公司约65.99%的表决权。

(图 / 公司招股书)
39岁的耿介担任董事会主席兼执行董事,其丈夫薛源担任执行董事兼首席技术官,兄长耿越飞担任非执行董事。“父辈创业、子女接班、姻亲赋能”的模式构成了典型的家族企业传承样本。

(图 / 公司招股书)
关联交易过多,是家族企业最突出的治理问题之一。
公司自有品牌药品业务聚焦药品直供领域,通过与资质合规的上游制药企业合作,采用自有品牌或四川佳能达及其附属公司独家授权许可的品牌,进行药品生产与销售。
公司控股股东四川佳能达连续三年为前五大供应商。2023年、2024年、2025年,公司向四川佳能达采购额分别为3.02亿元、4.04亿元、5.286亿元,占总采购额的10.3%、13.7%、15.4%。

(图 / 公司招股书)
而四川佳能达由耿福能及其胞弟耿福昌分别持股60%、40%,这种高度关联的内部采购模式,极易引发市场对利益输送与定价公允性的质疑。
值得注意的是,即便是“好医生”品牌,也是由四川佳能达旗下成员公司与好医生云医疗共同使用。在此情况下,若四川佳能达相关实体及其董事、管理人员或员工出现不当行为,或产生相关负面舆情,均有可能对“好医生”品牌声誉及公司形象造成不利影响。
值得警惕的还有第三方支付行为。招股书披露,2025年公司收到的第三方付款总额为人民币1.6亿元,占同年收入的4.3%,相关客户数量高达50437家。
第三方支付行为的存在,意味着公司具备利用第三方支付平台作为资金流转渠道,进行隐秘的关联方资金占用的条件,且这一行为本身的存在已经构成了内控风险。

(图 / 公司招股书)
现代企业制度以所有权与经营权适度分离为核心要求,旨在保障决策专业、高效,同时切实维护中小股东合法权益。但好医生云医疗呈现高度集中的家族绝对控股格局,重大经营与战略决策基本由家族意志主导,治理制衡机制明显不足。
公司关联交易频发且采购占比持续走高,叠加第三方支付相关事项披露,进一步影响公司治理透明度与外部可信度。上述治理短板,均需公司完善内控、强化信息披露、健全关联交易公允决策流程,否则将持续成为市场与监管关注的重点。
3、存款被抵押,医药流通赚钱难,二度冲港胜算几何?
实际上,IPO前,好医生云医疗已获得多轮融资,投资方包括奥博亚洲、上海康穰、天府交子、扬州蓉科等。
此外,2025年9月,四川佳能达、云医疗香港通过部分股权转让,获得了2.79亿元股权转让款。四川佳能达由耿福能及其胞弟耿福昌联合控股,云医疗香港由耿介100%持股。也就是说,这些股权转让款已全部进入耿氏家族的口袋。

(图 / 公司招股书)
此外,投资者还与公司签署了对赌协议。根据补充协议,若公司在2026年12月31日前未能上市,公司必须回购A轮、B轮及Pre-IPO所有投资人的股权。截至2026年2月28日,好医生云医疗的可赎回负债高达6.33亿元。

(图 / 公司招股书)
截至2025年末,公司理财产品余额3.1亿元,现金及现金等价物5852万元,两类资产合计仅3.7亿元。面对高额股权回购义务,公司潜在偿债压力不容忽视。
实际上,公司整体账面资金虽然并不少,但其6.67亿元银行存款为被抵押的受限资金,而招股书中并未对该部分存款的抵押原因、用途及限制条件作出详细披露。

(图 / 公司招股书)
早在2025年9月,好医生云医疗就在港交所递交招股书,但以“失效”告终,如今是二度冲刺,回购倒计时的指针正在加速转动。叠加资本市场对同类公司态度的转变,好医生云医疗能否获得投资者认可,仍有待时间印证;而对标同属医药流通流域公司药师帮上市后的低迷走势,其前景更添一层不确定性。
从商业模式来看,药师帮采用“平台+自营”双轮驱动,互联网属性更为突出,依托数字化供应链体系连接上游厂商与终端药店。
早期药师帮长期处于亏损状态,主要原因是自营业务占比过高、药品批发毛利率偏低,叠加为扩张市场投入巨额销售费用,整体毛利难以覆盖运营成本;同时,上市前优先股公允价值变动也进一步放大了账面亏损。
近年来,药师帮通过发力自有品牌(OEM贴牌)业务实现了业绩与利润的爆发式增长。2025年,药师帮全年实现收入209亿元,同比增长17.1%;净利润1.53亿元,同比大幅增长409.7%。
与之相似,好医生云医疗同样以药品直供及分销服务为主,自有品牌收入占比已达60%左右。
据招股书披露,公司旗下自有品牌“蜀汉本草”主要涵盖风寒感冒颗粒、藿香正气合剂等常见普药,产品以通用成熟品种为主,缺乏差异化与独家特色品种。

(图 / 公司招股书)
即便业务结构相近,两者经营表现却差距显著:同期好医生云医疗实现营收38.23亿元,净利润仅0.54亿元,无论营收还是净利润规模均明显低于药师帮。
2025年,好医生云医疗毛利率23%、净利率1.4%,账面盈利水平优于药师帮的11%、0.7%,却受制于营收体量过小,整体盈利实力偏弱,难以形成规模优势。
值得警惕的是,药师帮2025年的业绩高增长并未转化为股价上涨。公司上市后市值从400多亿港元大幅缩水至39亿港元左右,股价从64港元的历史高位跌至5港元左右,并于2026年3月被移出港股通。
药师帮的前车之鉴表明,资本市场曾经赋予的“平台”与“科技”估值溢价正在消退,市场越来越倾向于以传统医药流通行业的市盈率对这类公司定价。
在医药集采常态化、行业合规监管趋严的背景下,院外医药市场的增长红利逐步减弱,单纯依靠贴牌模式的盈利可持续性也面临广泛质疑。业绩体量不及药师帮的好医生云医疗,能否获得资本认可,已然打上一个问号。
对好医生云医疗而言,此次IPO已是一场不折不扣的“背水一战”。若不能在2026年底前完成上市,公司将触发超过6亿元的对赌赎回义务,流动性压力陡增。
即便成功登陆港股,公司仍需直面市场对其商业模式本质、技术含金量与治理独立性的质疑。
好医生云医疗若想在资本市场获得真正认可,不能仅依靠“AI医疗”的概念标签,更需要以扎实的研发投入、可持续的盈利能力以及透明规范的公司治理,来真正说服投资者。
*文中题图来自:界面新闻图库。
用户在证星号发表的信息将由本网站记录保存,仅代表作者个人观点,与本网站立场无关,不构成投资建议,据此操作风险自担